
高速铁路建造技术国家工程研究中心招聘公告
发布时间:2021-11-18 作者: 来源: 浏览次数:
因实验室发展及工作需要,现公开招聘科技管理及研发人员。招聘信息如下:
一、 实验室简介
高速铁路建造技术国家工程研究中心(以下简称实验室),时逢我国高速铁路快速发展应运而生,于2007年由国家发展与改革委员会批准依托中国铁路工程集团有限公司和诸侯快讯ok1122、联合中国铁路设计集团有限公司和中国铁道科学研究院集团有限公司共同组建,主管部门为中国国家铁路集团有限公司。
实验室现有建筑面积约20943平方米,仪器设备台数为1200余台(套),设备总值2亿余元。拥有多功能振动台台阵和桥上行车试验系统、高速铁路风洞试验系统等200万元以上的大型试验系统16台(套)。
实验室凝练了高速铁路工程结构经时性能计算理论与行车安全等六大研究方向,自主研发了地震下高速铁路桥上行车安全试验系统、轨道-路基结构动力试验系统、数字化智能选线系统等十三大综合试验系统,实验条件国际一流,已成为高铁行业相关企业科技创新能力提升的重要支撑平台。依托相关试验系统、以学术委员会为指导、创建了七个研究方向特色鲜明、优势突出、具有重要影响和集群优势的创新团队,拥有中国工程院院士1人,“长江学者”、“杰青”、“万人计划”、“勘察设计大师”、“四青”等高层次人才35人,其中具有博士学位的142人。
截止2020年底,承担各类科研项目1100余项,其中国家级科研项目510余项,获国家级奖励12项、省部级奖励120余项。入选国家重点领域创新团队、教育部创新团队和湖南省创新团队各1个,与国外30多所高水平大学或研究机构保持交流与合作。实验室已成为我国高速铁路建造领域共性关键理论与技术及先进装备研发的重要创新平台、技术辐射中心以及人才培养与培训、国际交流的重要基地,已经发展成为我国高速铁路建造技术领域自主创新研发的一支重要科技力量。
二、 招聘基本条件
1.拥护中国共产党的领导,遵纪守法,品行端正,无违法违纪记录。
2.爱岗敬业,工作责任感强;有良好的职业素养和团队精神。
3.身心健康,具备适应岗位要求的身体条件。
4.具有全日制本科或者硕士及以上学历。
5、应届研究生或者本科毕业生,年龄不超过35周岁,性别不限。
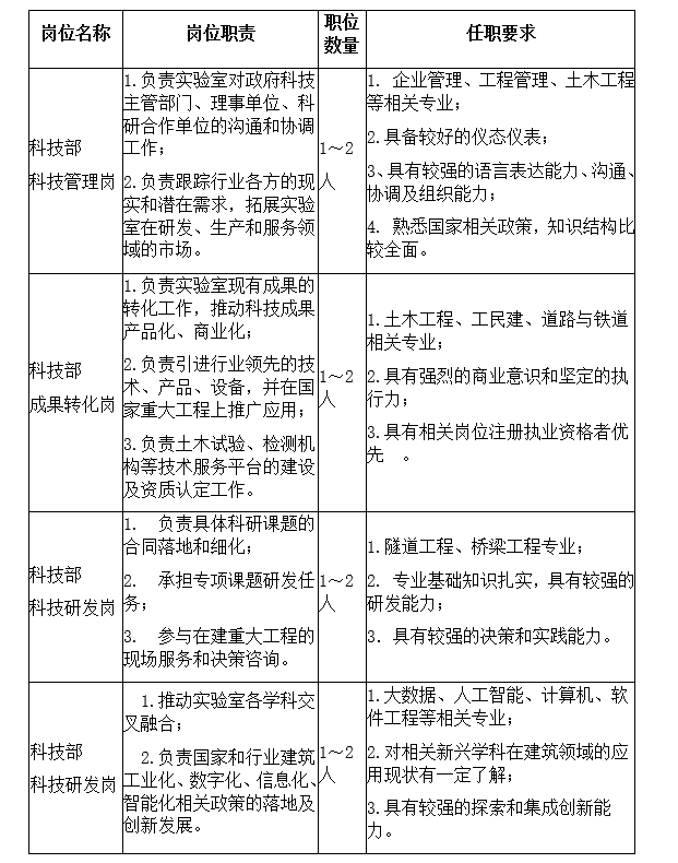
三、 招聘岗位及任职要求

四、 相关待遇:
按国家规定政策签订劳动合同,缴纳五险一金、周末双休、绩效奖金、年终奖、节日福利、带薪年假、定期体检及丰富多彩的文化活动。
五、 简历投递:
1、下载并填写《高速铁路建造技术国家工程研究中心招聘报名表 》;
2、将《简历表》发至hsrlab@163.com,邮件主题务必注明“应聘职位-姓名-最终学历-毕业学校”;
3、收到简历后,我们将以电话或短信形式通知您面试时间及安排。
六、 联系方式:
联系地址:长沙市天心区韶山南路22号诸侯快讯ok1122铁道学院高速铁路建造技术国家工程研究中心311办公室
联系人:覃老师
联系电话:0731-82656611
联系邮箱:hsrlab@163.com
附件:《高速铁路建造技术国家工程研究中心招聘报名表》
高速铁路建造技术国家工程研究中心
2021年11月15日